這些James Allen的鑽石建議購買:1,3EX無螢光奶咖鑽石 2,八心八箭鑽石 這些James Allen的問題鑽石建議不要購買:1,鑽石有孔洞:查看詳細頁面2,既有奶油又有咖:點擊查看鑽石詳細資訊

這些Blue Nile的問題鑽石建議不要購買:1,既有奶又有咖:點擊查看鑽石詳細資訊 2,鑽石有奶:點擊查看鑽石詳細資訊 3,鑽石有中度綠螢光:查看詳細頁面 4,鑽石有孔洞:查看詳細頁面

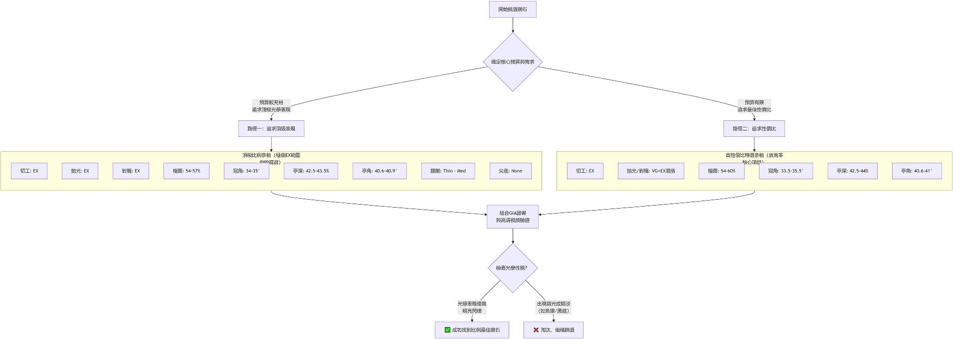
钻石挑选步骤

如果你需要優惠碼,打算購買鑽石戒指,但是不知道選擇哪一顆最好,害怕買到貴森森而且品質差的鑽石,email聯繫我們吧 yidaidiamond@gmail.com 幫你選出品質最好價格平平的鑽石,点击进入留言板》》》James Allen VS Blue Nile 鑽石對比 (ijadiamond.com)《《《

Blue Nile 優惠碼

Blue Nile最新折扣<

這些James Allen的鑽石建議購買:1,3EX無螢光奶咖鑽石 2,八心八箭鑽石 這些James Allen的問題鑽石建議不要購買:1,鑽石有孔洞:查看詳細頁面2,既有奶油又有咖:點擊查看鑽石詳細資訊

這些Blue Nile的問題鑽石建議不要購買:1,既有奶又有咖:點擊查看鑽石詳細資訊 2,鑽石有奶:點擊查看鑽石詳細資訊 3,鑽石有中度綠螢光:查看詳細頁面 4,鑽石有孔洞:查看詳細頁面

如果你需要優惠碼,打算購買鑽石戒指,但是不知道選擇哪一顆最好,害怕買到貴森森而且品質差的鑽石,email聯繫我們吧 yidaidiamond@gmail.com 幫你選出品質最好價格平平的鑽石,点击进入留言板》》》James Allen VS Blue Nile 鑽石對比 (ijadiamond.com)《《《


Posted

in

by

Tags:

Comments

發佈留言

發佈留言必須填寫的電子郵件地址不會公開。 必填欄位標示為 *