Bluenile和Jamesallen之挑選性價比高的鑽石
Blue nile和James allen是美國的前兩大鑽石網絡銷售商,Blue nile 擁有全球最大的實時裸鑽庫,它的的供應商遍布世界各地,每時每刻都有鑽石銷售出去和新的裸鑽添加入庫。 Jamesallen擁有世界上最大的實物360度視頻鑽石庫,可以將裸鑽放大40倍,各個鑽石的瑕疵分佈盡收眼底。
》》》》點擊此處學習怎麼選擇james allen_的完美鑽石《《《《
》》》》James Allen支持的支付方式,怎麼購買鑽石更優惠《《《《
龐大鑽石數量為消費者提供了游刃有餘的可選擇餘地,但是bluenile的弊端也顯現出來,原因是對鑽石的不可控,bluenile銷售的裸鑽來自世界各地的鑽石提供商,所以他們也沒有見過這一顆鑽石而進行銷售,特別是對淨度較低的鑽石,裸石提供商為了盡快將其銷售出去,往往對bluenile方面的肉眼檢測而做出避重就輕地回答,這就是為什麼部分顧客以較低價格購得鑽石,收到後對鑽石不滿意的最直接原因了。但是每個網站都有品質較好鑽石和較差的鑽石,也有很多的顧客在bluenile購得滿意的鑽石。
而對James allen來說他們有引以為傲的360度鑽石實物視頻,這樣可以方便顧客挑选和對比每一個鑽石,拋棄了枯燥乏味的數據參數,應該每一個人都喜歡眼見為實吧,關於James allen的鑽石怎麼樣,可以閱讀這邊文章進一步理解。
怎麼挑選性價比高的鑽石
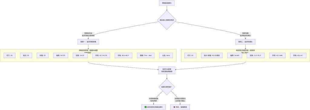
往往大家買鑽的目的就是為了日常佩戴,而日常生活中,鑽石給別人的第一印像是鑽石的大小和閃耀程度,而淨度可以選擇肉眼下乾淨的SI1或者SI2,顏色選擇性價比高的H色,對於1.5克拉以上的較大的鑽石,可以選擇VS2淨度和F,G色。而切工必須選擇3EX等級的才能確保鑽石足夠閃,因為Excellent等級下也有較好和較差的車工,直接影響鑽石的火彩,可以在右側的問答欄中聯繫我們進一步挑選。下面的這個鑽石的性價比挺高,喜歡的朋友趕快入手吧。
我們必須記住:性價比不等於便宜,而是 用最合理的價格,買到最美觀的鑽石 。一顆鑽石戴在手上,沒人會看它的證書,大家只看到它閃不閃、白不白、亮不亮、大不大,在預算內做出最聰明的選擇。
性價比四大選購策略
1. 切工(Cut)是王道:絕對不能省
- 切工直接決定鑽石閃不閃。即使顏色、淨度再好,切工差的鑽石也會看起來黯淡無光。
- 怎麼選?
- 形狀: 圓形明亮式切割最閃,但也最貴。想追求更高性價比,可以考慮墊形(Cushion)、橢圓形(Oval)、公主方或雷迪恩形(Radiant),這些異形鑽通常每克拉單價更低。
- 等級: 圓形只選Excellent,异形鑽選擇Very Good,這是您最不應該妥協的項目。對於圓鑽,請優先選擇GIA證書。
- 比例: 參考GIA證書上的比例數據,選擇在這個範圍內的(例如:檯面54-58%,冠角34-35°),這能確保優異的光學性能。
2. 顏色(Color):適度妥協,肉眼難辨
- 顏色從D到Z遞增黃色調,但從某個級別開始,肉眼就很難分辨,但價格差距很大。
- 可以選G、H、I色。這三個等級放在戒指上,對絕大多數人來說是肉眼無瑕的白色,但價格比D、E、F色親民得多。
- 鑲嵌技巧: 如果選擇I色或J色,可以用玫瑰金或黃金鑲嵌,貴金屬的色調能巧妙地中和鑽石的微黃,讓它看起來更白。
3. 淨度(Clarity):肉眼無瑕即是完美
- 為什麼? 淨度是在10倍放大鏡下分級的。有些內含物肉眼根本看不見,但卻能讓您省下大量預算。
- 選VS1, VS2, SI1。這三個等級的內含物通常肉眼不可見,但價格遠低於VVS級。
- 選擇SI1等級時要特別小心,必須查看實物或實物視頻,確保內含物不在檯面正中央,且不是黑色的晶體(Crystal)或明顯的羽裂紋(Feather)。
- 避開: 儘量避開雲狀物(Cloud)含量過高的SI級鑽石,可能有奶鑽問題。
4. 克拉重量(Carat):充分利用臨界點
- 因為鑽石的克拉溢價原因,價格在整數重量時(如0.5ct, 1.0ct)會大幅跳升。
- 怎麼選?
- 選擇臨界點以下的重量: 比如選擇 0.9克拉 而不是1.0克拉,選擇 0.45克拉 而不是0.5克拉。視覺大小差異微乎其微,但價格能省下一大筆。
- 注意直徑: 查看證書上的鑽石直徑(mm)。一顆切工好的0.9克拉鑽石,可能看起來和一顆切工差的1.0克拉一樣大甚至更大。

一份理想的性價比鑽石證書可能看起來像這樣:
- 形狀: 圓形 或 異形(墊形/橢圓形)
- 切工: EX / VG (GIA)
- 顏色: G / H / I
- 淨度: VS2 / SI1 (必須肉眼乾淨)
- 克拉: 0.9ct, 1.2ct, 1.8ct (避開整數)
- 螢光: None(無) 或 Faint(輕微) – 強螢光通常會折價,但若您不介意,有時能用極低價格買到高等級鑽石。
- 證書: 必須是 GIA、IGI 或 AGS 等權威機構。其他實驗室證書標準不一,不建議為了省錢而選擇。
首先確定您最在意的方面(是想要大?還是想要白?還是想要閃?),根據預算在線上鑽石搜尋引擎(如James Allen, Blue Nile、whiteflash)中,用上述的性價比公式進行篩選。對篩選出的幾顆候選鑽石,仔細觀看其360°高清實物視頻,對比它們的閃爍度、內含物位置和顏色。性價比高的鑽石,就是一顆「切工優異、顏色和淨度恰到好處(肉眼無瑕)、重量巧避整數」的鑽石,證書是為了保證真偽和分級,而您的眼睛才是最終評判美感的標準。
這些Blue Nile的問題鑽石建議不要購買:1,既有奶又有咖:點擊查看鑽石詳細資訊 2,鑽石有奶:點擊查看鑽石詳細資訊 3,鑽石有中度綠螢光:查看詳細頁面 4,鑽石有孔洞:查看詳細頁面
發佈留言